Portal do Governo Brasileiro
Atualize sua Barra de Governo
PGD
Programa de Gestão e Desempenho
Início
Apresentação
Legislação
Adesão
Fluxograma
Formulários
Sistema
Manuais e Tutoriais
Polare
Transparência
FAQ
☰
Início
Apresentação
Legislação
Adesão
Fluxograma
Formulários
Sistema
Manuais e Tutoriais
Polare
Transparência
FAQ
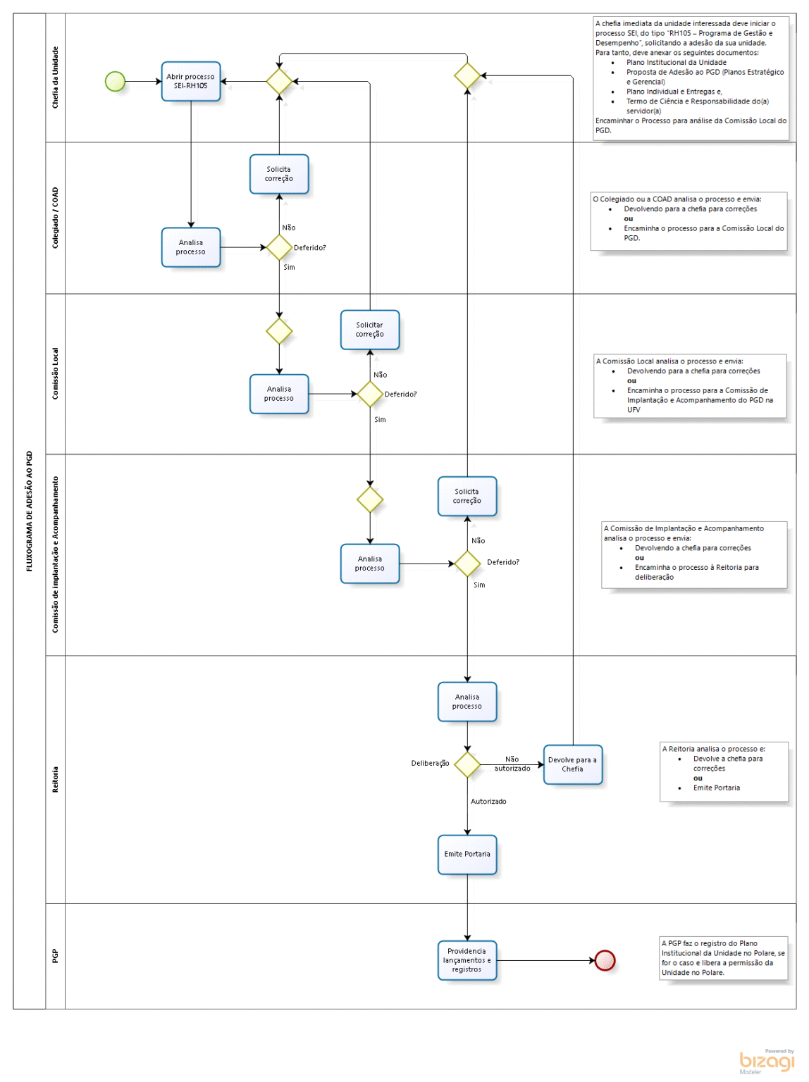
Fluxograma
UNIDADES ADMINITRATIVAS
Visualizar
Download
UNIDADES ACADÊMICAS
Visualizar
Downlaod